Rapport annuel 2019

Table des matières

    2019 Version PDF

    Message du président

    En ma qualité de président du Tribunal canadien des droits de la personne (TCDP ou Tribunal), j’ai l’honneur de présenter notre Rapport annuel 2019 au Parlement et à la population canadienne.

    Le Tribunal canadien des droits de la personne est un organisme juridictionnel qui instruit les plaintes en matière de discrimination au titre de la Loi canadienne sur les droits de la personne (LCDP). L’organisme est régi par les lois adoptées par le Parlement et assujetti à l’interprétation de ces lois faite par les tribunaux supérieurs. Les tribunaux administratifs comme le TCDP ont été créés dans le but de fournir un accès à la justice approprié, rapide, facile et administré par des experts en la matière.

    Par notre adhésion à la LCDP, nous affirmons clairement au reste du monde que nos convictions reposent sur l’équité, le respect et la dignité. Il s’agit d’une déclaration des valeurs communes qui nous tiennent tous à cœur, et ce en quoi nous choisissons de croire.

    Nous vivons dans une société pluraliste, où les citoyens proviennent d’une multitude de milieux et ont différentes perspectives. En cette ère de diffusion rapide de l’information, en particulier au moyen des médias sociaux, il est remarquable de voir à quelle vitesse l’opinion publique évolue et à quelle vitesse certaines questions peuvent devenir polémiques. En ces moments, il ne faut pas oublier l’importance de l’application régulière de la loi et de l’obligation faite au Tribunal (à l’article 48.9 de la LCDP) de suivre les procédures en place et de respecter les principes de justice naturelle.

    L’objectif de notre mission prend sa source dans le principe énoncé à l’article 2 de la LCDP selon lequel tous les individus, dans la mesure compatible avec leurs devoirs et obligations au sein de la société, ont droit à l’égalité des chances d’épanouissement et à la prise de mesures visant à la satisfaction de leurs besoins, sans être entravés ou en être empêchés pour cause de discrimination.

    J’ai souligné une phrase de l’article 2 pour nous rappeler cet aspect du droit qui est souvent négligé. Nos devoirs et obligations au sein de notre société comprennent la reconnaissance du fait que d’autres ont le droit de diverger de points de vue et d’opinions, et si des allégations d’actes répréhensibles sont portées, chacun a droit à l’application régulière de la loi. Le rôle du Tribunal est d’assurer un processus équitable et impartial qui permet la réparation et la restitution, et qui respecte les préceptes de la justice naturelle.

    En ce qui concerne les événements de l’année, il y a eu un certain nombre de changements importants au Tribunal en 2019. Tout d’abord, une nouvelle vice‑présidente, en la personne de Jennifer Khurana, a été nommée. Jennifer est venue du Tribunal de la sécurité sociale, dont elle était vice-présidente. Elle constitue un atout considérable pour notre équipe, ayant obtenu une maîtrise en droit des droits de la personne à l’université de Lund, en Suède. Elle a également occupé auparavant le poste de vice-présidente du Tribunal des droits de la personne de l’Ontario. Kirsten Mercer, membre du Tribunal, s’est installée à l’extérieur de la région de la capitale nationale afin de mener d’autres activités professionnelles, et son statut de membre du TCDP est en conséquence passé de temps plein à temps partiel. Il y a également eu la nomination à temps partiel de Kathryn Raymond, QC, qui avait participé au Forum national des tribunaux des droits de la personne en qualité de représentante de la Commission d’enquête sur les droits de la personne de la Nouvelle-Écosse.

    En 2019, le Tribunal a été très productif et a réussi à mener à terme un grand nombre de dossiers. Il a tenu 146 téléconférences pour aider les parties à passer à l’étape de l’audience, de même que 53 séances de médiation en personne (se rapportant à 66 plaintes, dont 45 ont donné lieu à un règlement, ce qui représente un taux de réussite de 68 %). Nous avons siégé pendant 62 jours d’audience et rendu 14 décisions sur le fond et 37 décisions provisoires. Au total, nous avons résolu 99 plaintes en 2019. La Commission canadienne des droits de la personne nous a renvoyé 102 nouvelles plaintes en 2019, ce qui a fait augmenter légèrement le nombre de dossiers en instance à la fin de l’année, le portant à 269 en 2019 comparativement à 266 en 2018.

    En plus de poursuivre notre travail régulier au Tribunal, nous cherchons constamment à améliorer nos processus et nos normes de prestation de services. Alors que nous nous préparons à la mise en œuvre des nouveaux mandats que nous confèrent la Loi canadienne sur l’accessibilité et la Loi sur l’équité salariale, nous continuons à explorer de nouvelles méthodologies et technologies pour garantir le meilleur accès possible à la justice pour toutes les Canadiennes et tous les Canadiens. De nouvelles règles de procédure seront publiées prochainement, et nous sommes heureux de nouer le dialogue avec nos parties prenantes alors que nous mettons en place un processus de résolution plus inclusif. Nous voulons que toutes les parties, surtout celles qui se représentent elles-mêmes, se sentent informées et préparées pour le processus de résolution des plaintes relatives aux droits de la personne que nous offrons. Ce travail se poursuivra puisque nous nous efforçons toujours de satisfaire aux attentes du Parlement et de la population canadienne à notre égard.

    Original signé par
    David L. Thomas
    Président

    Explication de l’emblème du Tribunal canadien des droits de la personne : Le mot Canada figure tout en haut pour symboliser notre représentation du gouvernement canadien. La couronne de branches d’olivier est un rappel du logo des Nations Unies, puisqu’une bonne partie de notre travail repose sur la Déclaration universelle des droits de l’homme des Nations Unies. La demi‑feuille d’érable multidimensionnelle dans le quart supérieur gauche a été empruntée à notre organisation sœur, la Commission canadienne des droits de la personne. La balance de la justice dans le quart supérieur droit représente la nature de notre travail au Tribunal : évaluer les preuves devant nous et rendre les décisions de façon impartiale. Enfin, dans la moitié inférieure, les initiales du Tribunal sont indiquées dans les deux langues officielles : CHRT/TCDP.

    Ce que nous faisons

    Le Tribunal canadien des droits de la personne est un organisme quasi judiciaire qui remplit plusieurs fonctions. Il instruit les plaintes pour discrimination qui lui sont renvoyées par la Commission canadienne des droits de la personne. Il détermine si les faits allégués dans la plainte constituent un acte discriminatoire au sens de la Loi canadienne sur les droits de la personne. Le Tribunal est par ailleurs habilité à se pencher sur les directives et les évaluations élaborées en vertu de la Loi sur l’équité en matière d’emploi. Qui plus est, le Tribunal sera prochainement investi du pouvoir d’entendre certains appels et renvois en application de la Loi sur l’équité salariale et certains appels en application de la Loi canadienne sur l’accessibilité.

    EXAMEN DES QUESTIONS RELATIVES AUX DROITS DE LA PERSONNE

    La Loi canadienne sur les droits de la personne (LCDP) vise à mettre en œuvre le principe selon lequel tous les individus devraient avoir des chances égales de vivre leur vie à l’abri d’actes discriminatoires fondés sur la race, l’origine nationale ou ethnique, la couleur, la religion, l’âge, le sexe, l’orientation sexuelle, l’identité ou l’expression de genre, l’état matrimonial, la situation de famille, les caractéristiques génétiques, la déficience, ou l’état de personne graciée. La LCDP circonscrit certains actes discriminatoires dans le but de protéger les personnes contre la discrimination en matière d’emploi, ainsi que dans la fourniture de biens, de services et d’installations ou dans l’occupation d’espaces commerciaux ou de logements résidentiels.

    Comme une cour de justice, le Tribunal doit faire preuve d’impartialité, et doit être vu comme impartial. Il rend des décisions qui peuvent être soumises à un contrôle judiciaire par la Cour fédérale à la demande de l’une des parties. Toutefois, le Tribunal offre un forum moins formel qu’une cour, où les parties peuvent plaider leur cause sans être astreintes à des règles strictes en matière de preuve et de procédure. Le Tribunal offre également des services de médiation où les parties ont la possibilité de régler leurs différends avec l’aide d’un membre du Tribunal, qui agit à titre de médiateur.

    La LCDP s’applique aux employeurs et aux fournisseurs de services sous réglementation fédérale, y compris aux ministères et organismes fédéraux, aux sociétés d’État, aux banques à charte, aux compagnies aériennes, aux entreprises d’expédition et de camionnage interprovinciales, aux entreprises de télécommunication et aux gouvernements des Premières Nations.

    CONTENTIEUX RELATIF À LA LOI SUR L’ÉQUITÉ EN MATIÈRE D’EMPLOI

    Le TCDP a aussi le mandat de se pencher sur les directives et les évaluations élaborées en vertu de la Loi sur l’équité en matière d’emploi. La Loi sur l’équité en matière d’emploi exige des employeurs sous réglementation fédérale qu’ils adoptent des usages proactifs en matière d’emploi pour augmenter la représentation de quatre groupes désignés : les femmes, les personnes handicapées, les Autochtones et les personnes qui font partie des minorités visibles. Lorsqu’ils entendent une affaire en application de la Loi sur l’équité en matière d’emploi, les membres du Tribunal composent le Tribunal de l’équité en matière d’emploi.

    APPELS ET RENVOIS SOUS LE RÉGIME DE LA LOI SUR L’ÉQUITÉ SALARIALE

    En 2018, le Parlement a conféré un nouveau mandat au Tribunal aux termes de la Loi sur l’équité salariale. En application de cette législation, la plupart des employeurs sous réglementation fédérale sont tenus d’établir des plans d’équité salariale qui permettront de repérer et de corriger toute discrimination fondée sur le sexe qui entache les pratiques de rémunération et que subissent les personnes occupant des postes dans des catégories d’emploi à prédominance féminine. L’administration et la mise en œuvre de la Loi sur l’équité salariale relèvent du commissaire à l’équité salariale. Les décisions du commissaire peuvent être portées en appel devant le Tribunal. Le commissaire à l’équité salariale peut en outre renvoyer au Tribunal toute importante question de droit ou toute question de compétence. Comme c’est le cas pour la LCDP, le Tribunal ne recevra pas de plaintes directement aux termes de la Loi sur l’équité salariale. Celle-ci devrait entrer en vigueur en 2020 et les premiers dossiers de renvoi ou d’appel auprès du Tribunal sont attendus en 2021.

    APPELS sous le régime DE LA LOI CANADIENNE SUR L’ACCESSIBILITÉ

    En 2019, le Parlement a conféré un nouveau mandat au Tribunal aux termes de la Loi canadienne sur l’accessibilité. Cette législation vise à garantir que chacun au Canada puisse participer pleinement à la vie de la société. Pour y arriver, elle exige des organisations sous réglementation fédérale qu’elles reconnaissent et éliminent les obstacles à l’accessibilité auxquels les personnes ayant un handicap doivent faire face et qu’elles prennent des mesures pour prévenir la création de nouveaux obstacles en ce genre. Elle vise les obstacles dans les domaines de l’emploi, de l’environnement bâti, des technologies de l’information et de la communication, des communications autres, de l’acquisition de biens, de services et d’installations, de la prestation de programmes et de services, et du transport. En application de la Loi canadienne sur l’accessibilité, les organisations seront tenues de préparer et de publier des plans d’accessibilité et de respecter des normes qui fourniront des orientations sur les exigences en matière d’accessibilité.

    Toute personne lésée par une contravention aux nouvelles normes aura le droit de déposer une plainte. La Loi canadienne sur l’accessibilité établit de nouvelles structures et de nouveaux rôles s’agissant de la conformité et de l’application, y compris un nouveau commissaire à l’accessibilité qui fera partie de la Commission canadienne des droits de la personne. De plus, la Loi canadienne sur l’accessibilité confère au TCDP un nouveau mandat aux termes duquel ce dernier devra trancher lorsque le plaignant ou l’organisme réglementé est en désaccord avec certaines décisions rendues par le commissaire à l’accessibilité.

    Cette loi confère à d’autres organismes fédéraux, à savoir l’Office des transports du Canada, du Conseil de la radiodiffusion et des télécommunications canadiennes, la Commission canadienne des droits de la personne et la Commission des relations de travail et de l’emploi dans le secteur public fédéral des pouvoirs distincts relativement à sa mise en œuvre. 

    Comme c’est le cas pour la LCDP, le Tribunal ne recevra pas de plaintes directement aux termes de la Loi canadienne sur l’accessibilité. Le Tribunal s’attend à recevoir les premiers appels en 2023.

    Fonctionnement du Tribunal au titre de la Loi canadienne sur les droits de la personne

    Les membres du Tribunal canadien des droits de la personne dirigent des séances de médiation, participent à la gestion d’instance, président des audiences (seuls ou en un groupe de trois membres), et rendent des décisions sur requête et des décisions sur le fond. Les parties à une plainte sont le plaignant (la personne ou le groupe de personnes ayant déposé la plainte), l’intimé (la personne dont il est allégué qu’elle a commis un acte discriminatoire), la Commission canadienne des droits de la personne et, à la discrétion du Tribunal, toute autre partie intéressée.

    MÉDIATION

    Les parties à une instance devant le Tribunal ont l’option d’essayer de régler leurs différends au moyen d’un processus de médiation volontaire et confidentiel. L’objectif de la médiation est de tenter de parvenir à une solution au différend entre le plaignant et l’intimé dans un environnement informel. Si le processus de médiation mène à la conclusion d’une entente, il n’y a pas d’audience.

    Le médiateur est un membre neutre et impartial du Tribunal qui possède de l’expertise dans le domaine des droits de la personne et qui a pour rôle d’aider les parties à une plainte à résoudre leurs différends par le biais de la négociation d’une entente de règlement. Le médiateur facilite les discussions entre les parties et veille à ce qu’elles se déroulent dans une atmosphère de bonne foi, de courtoisie et de respect. Le médiateur n’a pas le pouvoir d’imposer une solution ou une entente.

    GESTION D’INSTANCE

    Avant de tenir une audience, les membres du Tribunal participent à la gestion d’instance afin de résoudre une variété de questions préliminaires. Dans ce cadre, les membres utilisent la téléconférence comme moyen rapide et efficace pour orienter les parties, résoudre des questions de divulgation, examiner les exposés conjoints des faits et régler d’autres questions préliminaires, telles que les dates et le lieu de l’audience. Ces téléconférences établissent souvent l’engagement des parties à se conformer au calendrier de l’audience. La gestion d’instance vise à garantir l’équité du processus d’instruction et à réduire le non-respect des délais, les demandes d’ajournement de jours d’audience et les désaccords entre les parties sur les questions instruites.

    AUDIENCE

    L’audience est tenue dans un cadre comparable à celui d’une cour, et dans lequel les parties à la plainte ont la possibilité de présenter au Tribunal les dépositions de leurs témoins, ainsi que d’autres éléments de preuve et arguments. Le but de l’audience est de permettre au Tribunal d’examiner le fond de la plainte, de sorte qu’il puisse déterminer, selon la prépondérance des probabilités, s’il y a eu discrimination. Durant l’audience, les parties peuvent également présenter des éléments de preuve et des observations à l’égard des mesures de redressement appropriées à ordonner, dans le cas où la plainte serait jugée fondée. La durée de l’audience dépend de plusieurs facteurs, tels que la complexité du dossier, le nombre de témoins et le volume de preuve documentaire.

    DÉCISIONS SUR REQUÊTE

    Tous les motifs émis par le Tribunal qui ne portent pas sur le fond (c’est-à-dire ceux qui ne se prononcent pas sur la question de savoir si un acte discriminatoire a été commis) sont classés dans la catégorie des décisions sur requête. Les décisions sur requête sont généralement rendues en réponse à une requête préliminaire soulevée par l’une des parties avant l’audience.

    Par exemple, une décision sur requête est rendue lorsqu’une requête en irrecevabilité de la plainte est présentée pour absence de compétence, abus de procédure, expiration d’un délai, manquement irréparable à l’équité, ou lorsque la question soulevée devant le Tribunal est une requête en vue d’obtenir une ordonnance sur une question de procédure ou de preuve (par exemple, la divulgation de documents).

    DÉCISIONS

    Pour les besoins du présent rapport, on entend par « décision » une série de motifs définis par un ou plusieurs membres du Tribunal à la suite d’une audience, qui tranche finalement la question de savoir si un acte discriminatoire a bel et bien été commis dans une situation donnée. Si la plainte s’avère fondée, la décision peut aussi ordonner des mesures de redressement pour remédier à l’acte de discrimination, avec des motifs à l’appui. Dans certains cas, une audience distincte est tenue pour déterminer les mesures de redressement appropriées.

    Parties devant le Tribunal et mécanismes de contrôle judiciaire et d’appel

    Organigramme présentant les avenues de contrôle judiciaire que les parties entendues par le Tribunal peuvent emprunter.

    Organigramme présentant les avenues de contrôle judiciaire que les parties entendues par le Tribunal peuvent emprunter.

    Le niveau supérieur de l’organigramme représente les parties qui comparaissent devant le Tribunal : les plaignants (par exemple, les Canadiens, les organisations non gouvernementales, les syndicats); la Commission canadienne des droits de la personne; et les intimés (par exemple, les ministères et organismes fédéraux, les entreprises et organisations sous réglementation fédérale, les syndicats et les particuliers).

    Le niveau inférieur de l’organigramme présente les avenues de contrôle judiciaire et d’appel que les parties peuvent emprunter. À partir du Tribunal canadien des droits de la personne, qui est un tribunal administratif, une demande de contrôle judiciaire se rend jusqu’à la Cour fédérale du Canada. Après la Cour fédérale du Canada, l’avenue suivante est la Cour d’appel fédérale. L’ultime avenue est la Cour suprême du Canada.

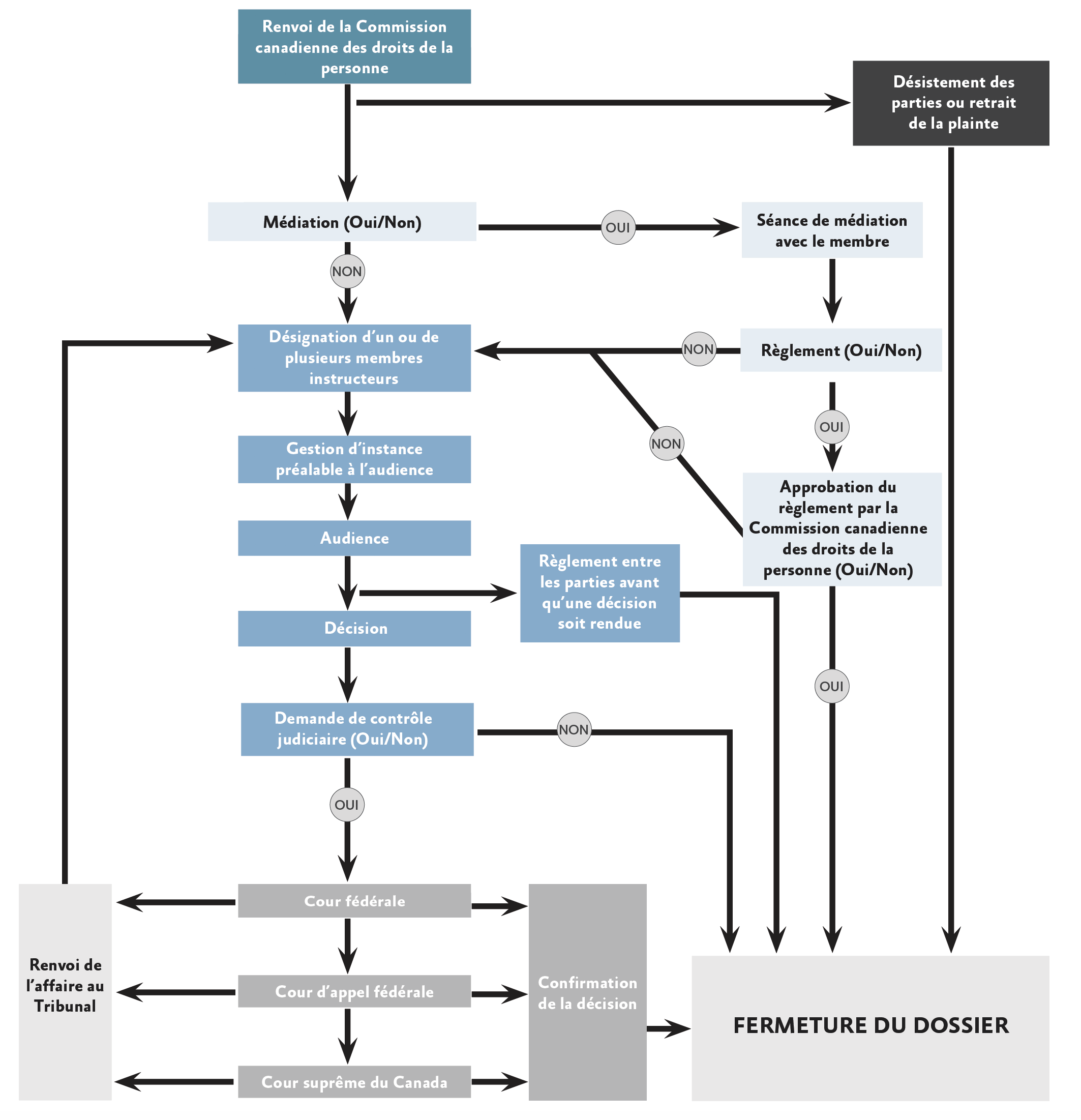
    Processus d’instruction du Tribunal et contrôle judiciaire

    Organigramme présentant le processus d’instruction et de contrôle judiciaire

    Organigramme présentant le processus d’instruction et de contrôle judiciaire.

    Quand une plainte pour discrimination est soumise au Tribunal canadien des droits de la personne pour instruction, voici ce qui se déroule :

    • 1. Désistement ou retrait de la plainte, ce qui entraîne la fermeture du dossier.
    • 2. Médiation :
      • 2a. Si les parties s’entendent pour faire une médiation, elles participeront d’abord à une séance de médiation avec le membre du Tribunal agissant à titre de médiateur. Si un règlement est conclu, la Commission canadienne des droits de la personne (CCDP) doit approuver le règlement. Si les parties n’approuvent pas, un ou plusieurs membres instructeurs sont désignés. Si la CCDP approuve le règlement, le dossier est fermé.
      • 2b. Si les parties ne s’entendent pas pour faire une médiation, un ou plusieurs membres instructeurs sont désignés.
    • 3. Audience : Si un règlement intervient entre les parties avant qu’une décision soit rendue, le dossier est fermé.
    • 4. Une fois la décision rendue, les parties ont deux choix :
      • 4a. Elles peuvent décider de ne pas demander le contrôle judiciaire de la décision, et le dossier est ainsi fermé.
      • 4b. Une ou plusieurs parties peuvent demander un contrôle judiciaire de la décision.
    • 5. La première avenue pouvant être empruntée pour obtenir le contrôle d’une décision est de s’adresser à la Cour fédérale. Il est ensuite possible d’interjeter appel auprès de la Cour d’appel fédérale, et finalement, de faire appel devant la Cour suprême du Canada. À tout moment, si l’une de ces instances supérieures décide de maintenir la décision du Tribunal, le dossier est fermé. Si les instances supérieures ne confirment pas la décision, l’affaire est généralement renvoyée au Tribunal pour une autre audience.

    Charge de travail du Tribunal (du 1er janvier au 31 décembre 2019)

    La présente section du Rapport annuel 2019 présente des informations statistiques détaillées sur les plaintes traitées par le Tribunal en 2019.

    CHARGE DE TRAVAIL

    La charge de travail est pour le Tribunal un outil lui permettant d’apprécier le volume de ses plaintes actives à un moment donné ou sur une période de référence donnée. Aux fins de la présente analyse, la charge de travail est calculée comme étant le nombre de dossiers actifs reportés de l’année précédente, auquel s’ajoutent toutes les nouvelles plaintes actives qui lui ont été renvoyées par la Commission canadienne des droits de la personne (CCDP) pendant l’année en cours, moins les plaintes qui ont été réglées pendant l’année en cours. Au 31 décembre 2019, la charge de travail du Tribunal se chiffrait à 269 plaintes actives.

    Le Tribunal a commencé l’année 2019 avec 266 plaintes actives. Après la clôture de 99 dossiers et la réception de 102 nouvelles plaintes qui lui ont été renvoyées par la CCDP, le Tribunal a terminé l’année 2019 avec une charge de travail de 269 plaintes actives.

    CHARGE DE TRAVAIL DU 1ER JANVIER AU 31 DÉCEMBRE 2019
    Dossiers actifs au 1er janvier266
    Plaintes réglées99
    Nouvelles plaintes renvoyées 
    par la Commission
    102
    Dossiers actifs au 31 décembre269

    Quatre-vingt-dix-neuf plaintes ont été réglées en 2019 : parmi celles-ci, 49 ont été réglées par voie de médiation, 26 ont fait l’objet d’un règlement entre les parties, 11 ont été retirées, 10 ont été réglées après que soit rendue une décision, 2 ont été réglées par suite de décisions sur requête en irrecevabilité et 1 a été abandonnée.

    PLAINTES RÉGLÉES EN 2019 PAR MODE DE RÈGLEMENT
    Dossiers réglés par voie de médiation49*
    Règlements entre les parties26
    Retraits de plaintes11
    Décisions rendues†10
    Décisions sur requête rendues†2
    Abandon de la plainte1
    TOTAL99

    Notes :

    * Des 49 plaintes réglées par voie de médiation en 2019, 4 ont fait l’objet d’une médiation en 2018 et ont été réglées en 2019. Ainsi, 45 affaires ont été closes à l’issue de médiations ayant eu lieu en 2019. (Ce nombre comprend une séance de médiation tenue pour 10 dossiers joints, qui ont tous fait l’objet d’un règlement. Une autre médiation a eu lieu pour 4 dossiers joints, dont 3 se sont réglés.)

    † Le Tribunal a rendu 14 décisions en 2019, ainsi que 37 décisions sur requête. Certaines de ces décisions n’ont toutefois pas abouti au règlement d’un dossier.

    MÉDIATION VOLONTAIRE

    Le Tribunal a continué d’offrir des services de médiation volontaire comme mécanisme de règlement extrajudiciaire des conflits. Les séances de médiation ont permis d’atteindre un taux de règlement par médiation de 68 %, ce qui représente le total des plaintes réglées à la suite de la médiation (45), divisé par le total des plaintes ayant fait l’objet d’une médiation en 2019 (66). Il est à noter que 53 séances de médiation ont été tenues en 2019.

    Vingt-quatre téléconférences préalables à la médiation ont été tenues avec les parties afin de clarifier des questions et d’assurer une compréhension commune des procédures.

    INSTRUCTIONS

    Le Tribunal a tenu 146 téléconférences de gestion d’instance et 62 jours d’audience. À la fin de l’année, 37 décisions sur requête et 14 décisions avaient été rendues.

    INSTRUCTIONS DU 1ER JANVIER AU 31 DÉCEMBRE 2019
    Téléconférences de gestion d’instanceJours d’audienceDécisions sur requêteDécisions
    146623714

    Parmi les 14 décisions rendues par le TCDP en 2019, 4 plaintes ont été considérées comme fondées, 7 plaintes ont été considérées comme fondées en partie et 3 plaintes ont été rejetées.

    PLAINTES PAR CATÉGORIE DE DISCRIMINATION

    Plaintes reçues en 2018 et 2019 par catégorie de discrimination

    Plaintes reçues en 2018 et 2019 par catégorie de discrimination

    Un graphique comparant le nombre de plaintes par catégorie en 2019 comparativement à 2018. Une comparaison entre 2018 et 2019 montre que le nombre des plaintes liées à la déficience est passé de 55 à 75 et que ce motif de discrimination demeure le plus communément cité ou invoqué. Le nombre des plaintes fondées sur le sexe a diminué, passant de 43 à 19, de même que celui des plaintes fondées sur la situation de famille (passant de 18 à 9), l’âge (passant de 11 à 6) et l’état matrimonial (passant de 8 à 2). Le nombre des plaintes fondées sur la race a augmenté, passant de 9 à 21, de même que celui des plaintes fondées sur l’origine nationale ou ethnique (qui est passé de 16 à 19), la couleur (de 2 à 9) et la religion (de 6 à 8). Le nombre des plaintes relatives aux représailles (1) et de plaintes fondées sur l’orientation sexuelle (3) est resté inchangé. Une plainte portait sur le motif des caractéristiques génétiques. Aucune plainte ne portait sur des motifs liés à l’identité ou à l’expression de genre, ou à l’état de personne graciée.

    Une comparaison entre 2018 et 2019 montre que le nombre des plaintes liées à la déficience est passé de 55 à 75 et que ce motif de discrimination demeure le plus communément cité ou invoqué. Le nombre des plaintes fondées sur le sexe a diminué, passant de 43 à 19, de même que celui des plaintes fondées sur la situation de famille (passant de 18 à 9), l’âge (passant de 11 à 6) et l’état matrimonial (passant de 8 à 2). Le nombre des plaintes fondées sur la race a augmenté, passant de 9 à 21, de même que celui des plaintes fondées sur l’origine nationale ou ethnique (qui est passé de 16 à 19), la couleur (de 2 à 9) et la religion (de 6 à 8). Le nombre des plaintes relatives aux représailles (1) et de plaintes fondées sur l’orientation sexuelle (3) est resté inchangé. Une plainte portait sur le motif des caractéristiques génétiques. Aucune plainte ne portait sur des motifs liés à l’identité ou à l’expression de genre, ou à l’état de personne graciée.

    Il est entendu que les actes discriminatoires comprennent les actes fondés sur un ou plusieurs motifs de distinction illicite ou fondés sur l’effet combiné de plusieurs motifs. Bien que les représailles ne soient pas un motif de distinction illicite, il n’est pas nécessaire d’invoquer des motifs illicites dans une plainte alléguant des représailles en vertu de l’article 14.1 de la LCDP, car ces plaintes forment une catégorie distincte de discrimination.

    PLAINTES PAR PROVINCE OU RÉGION DU CANADA

    La plus forte proportion de plaintes a continué de provenir de l’Ontario. Une comparaison entre 2018 et 2019 montre que le nombre des plaintes en provenance de l’Ontario a augmenté, passant de 29 % à 41 % des plaintes totales reçues. Les plaintes provenant de l’Alberta ont diminué, passant de 26 % à 17 %, tandis que celles de la Colombie-Britannique ont légèrement augmenté, passant de 14 % à 15 %. Les plaintes de la Saskatchewan ont augmenté, passant de 1 % à 8 %, de même que celles du Québec, qui sont passées de 6 % à 10 %. Les plaintes ont diminué au Manitoba, passant de 14 % à 2 %, et au Canada atlantique (c’est-à-dire le Nouveau-Brunswick, Terre‑Neuve‑et‑Labrador, la Nouvelle-Écosse et l’Île-du-Prince-Édouard), passant de 10 % à 8 %. Aucune plainte n’a été reçue en provenance du Nord du Canada (à savoir le Yukon, les Territoires du Nord-Ouest et le Nunavut) en 2019.

    Plaintes reçues en 2018 et 2019 par province ou région du Canada

    Plaintes reçues en 2018 et 2019 par province ou région du Canada

    Un graphique comparant le nombre de plaintes en 2019 et en 2018 par province ou région du Canada. La plus forte proportion de plaintes a continué de provenir de l’Ontario. Une comparaison entre 2018 et 2019 montre que le nombre des plaintes en provenance de l’Ontario a augmenté, passant de 29 % à 41 % des plaintes totales reçues. Les plaintes provenant de l’Alberta ont diminué, passant de 26 % à 17 %, tandis que celles de la Colombie-Britannique ont légèrement augmenté, passant de 14 % à 15 %. Les plaintes de la Saskatchewan ont augmenté, passant de 1 % à 8 %, de même que celles du Québec, qui sont passées de 6 % à 10 %. Les plaintes ont diminué au Manitoba, passant de 14 % à 2 %, et au Canada atlantique (c’est-à-dire le Nouveau-Brunswick, Terre Neuve et Labrador, la Nouvelle-Écosse et l’Île-du-Prince-Édouard), passant de 10 % à 8 %. Aucune plainte n’a été reçue en provenance du Nord du Canada (à savoir le Yukon, les Territoires du Nord-Ouest et le Nunavut) en 2019.

    PLAINTES PAR TYPE D’INTIMÉ

    Au total, 102 plaintes ont été reçues en 2019. Le tableau qui suit indique, par ordre numérique décroissant, le nombre de plaintes reçues selon le type d’intimé.

    PLAINTES REÇUES EN 2019 PAR TYPE D’INTIMÉ
    IntimésNOMBRE
    Gouvernement fédéral34
    Transport routier et maritime (transport de marchandises par route/voie maritime et lignes d’autobus)19
    Gouvernement des Premières Nations13
    Radiodiffusion et télécommunications10
    Transport aérien8
    Secteur financier6
    Services de messagerie (livraison porte-à-porte)3
    Syndicats, associations, groupes2
    Transport ferroviaire2
    Alimentation et agriculture2
    Santé et services de santé1
    Particuliers1
    Société d’État fédérale1
    TOTAL102

    REPRÉSENTATION DES PARTIES

    Comme les années précédentes, le nombre de plaignants non représentés demeure élevé (62 plaignants, soit 61 % du nombre total) comparativement à celui des intimés non représentés (4 intimés, soit 4 % du nombre total). Le nombre de plaignants représentés par un avocat (36, soit 35 % du nombre total) est demeuré faible, comparativement aux 90 intimés représentés par un avocat (soit 88 % du nombre total).

    Le nombre d’intimés représentés par des non-avocats (8, soit 8 %) est supérieur à celui des plaignants ainsi représentés (4, soit 4 %).

    À la fin de l’année, il y avait un certain nombre de plaintes en première phase de l’enquête, et à ce titre, il est possible que la représentation des parties change plus tard.

    Représentation des parties – plaintes reçues en 2019

    Représentation des parties – plaintes reçues en 2019

    Un graphique illustrant la représentation des parties pour les plaintes reçues en 2019. Comme les années précédentes, le nombre de plaignants non représentés demeure élevé (62 plai-gnants, soit 61 % du nombre total) comparativement à celui des intimés non représentés (4 intimés, soit 4 % du nombre total). Le nombre de plaignants représentés par un avocat (36, soit 35 % du nombre total) est demeuré faible, comparativement aux 90 intimés représentés par un avocat (soit 88 % du nombre total). Le nombre d’intimés représentés par des non-avocats (8, soit 8 %) est supérieur à celui des plaignants ainsi représentés (4, soit 4 %). À la fin de l’année, il y avait un certain nombre de plaintes en première phase de l’enquête, et à ce titre, il est possible que la représentation des parties change plus tard.

    PLAINTES REPORTÉES À L’ANNÉE SUIVANTE

    Au total, 269 plaintes actives ont été reportées au 1er janvier 2020. De ce nombre, 168 (dont 90 plaintes liées) étaient encore en gestion d’instance, 59 (dont 23 plaintes liées) étaient en médiation, 3 étaient en cours d’audience active et 17 étaient en attente d’une décision sur requête ou d’une décision.

    Les 22 plaintes restantes en sont soit au stade de la réception initiale, soit dans l’attente d’une réponse des parties ou d’une décision des tribunaux.

    PLAINTES actives REPORTÉES À L’ANNÉE SUIVANTE AU 1ER JANVIER 2020
    ÉTAT (SELON L’ORDRE SÉQUENTIEL DES ÉTAPES du processus du tribunal, DE LA RÉCEPTION INITIALE À LA CONCLUSION)NOMBRE
    Réception initiale6
    Dossiers en attente de réponse des parties5
    Médiation59
    Gestion d’instance168
    Audiences3
    En attente d’une décision sur requête ou d’une décision17
    Décisions sous contrôle judiciaire11
    TOTAL269

    Décisions importantes du Tribunal

    Les résumés de cas suivants présentent certaines décisions importantes rendues par le Tribunal en 2019.

    1. Lafrenière c. Via Rail Canada Inc., 2019 TCDP 16

    M. Lafrenière a affirmé que son employeur, Via Rail Canada Inc. (Via Rail), aurait fait preuve de discrimination à son égard en raison de sa déficience. M. Lafrenière a fait l’objet de mesures disciplinaires pour trois incidents distincts. Il s’est vu attribuer des points de pénalité à ces trois occasions et a été congédié après le troisième incident. M. Lafrenière a allégué que la mesure disciplinaire prise constituait une discrimination fondée sur une déficience.

    Le Tribunal a conclu que M. Lafrenière n’avait pas établi qu’il souffrait d’une déficience au moment des deux premiers incidents. En conséquence, M. Lafrenière n’a pas démontré qu’il avait subi une discrimination fondée sur un motif de distinction illicite lors de ces incidents.

    Toutefois, le Tribunal a estimé que la mesure disciplinaire prise pour le troisième incident était une discrimination fondée sur une déficience.

    M. Lafrenière a fait la preuve qu’il souffrait d’une déficience reliée à sa santé mentale au moment du troisième incident. Il a établi sa déficience par des preuves circonstancielles. Il s’est absenté du travail pendant une période d’environ trois mois pour un problème de santé mentale avéré et est retourné au travail environ trois mois avant le troisième incident. Peu avant le troisième incident, M. Lafrenière a fait savoir à sa supérieure qu’il se sentait stressé et anxieux. Sa superviseure l’a orienté vers un programme d’aide aux employés, a documenté les préoccupations qu’il a formulées et a noté qu’elle n’était pas un médecin qui puisse évaluer son état de santé. M. Lafrenière a également fourni un billet médical peu après l’incident.

    Le Tribunal a conclu que Via Rail disposait d’éléments de preuve suffisants, de sorte qu’il aurait dû se rendre compte, lors de son enquête sur le troisième incident, que M. Lafrenière souffrait de problèmes de santé. Le Tribunal a estimé que Via Rail aurait détecté la déficience de M. Lafrenière si elle avait regardé la situation globalement, plutôt que d’examiner les faits séparément.

    De même, le Tribunal a estimé que la politique sur les mesures d’adaptation de Via Rail ne satisfaisait pas à l’obligation faite à l’employeur de prendre des mesures d’adaptation. Via Rail avait à sa disposition des éléments prouvant la déficience de M. Lafrenière. Il n’était donc pas suffisant de s’en remettre à ce dernier pour lancer un processus formel d’adaptation. Qui plus est, la version française de la convention collective réfère à un processus d’adaptation pour une déficience physique et n’inclut pas la déficience mentale.

    Via Rail a fait valoir que le troisième incident constituait une faute grave qui justifiait le congédiement de M. Lafrenière, même en tenant compte de sa déficience. Le Tribunal n’a pas accepté cet argument. Bien qu’un constat d’inconduite puisse être pertinent en droit du travail, ce fait n’est pas déterminant pour savoir si la réaction de l’employeur était discriminatoire au regard du droit relatif aux droits de la personne. Il eût plutôt convenu ici de soulever l’argument fondé sur la contrainte excessive. Via Rail n’a pas présenté cet argument.

    Le Tribunal a ordonné la prise de mesures systémiques, une indemnité pour préjudice moral et une indemnité pour acte discriminatoire inconsidéré. Le Tribunal n’a pas ordonné de réparation pour perte de salaire non plus que la réintégration de M. Lafrenière.

    Le Tribunal a ordonné à Via Rail de cesser toute discrimination et de prendre en compte les déficiences des employés dans les procédures disciplinaires. Plus particulièrement, Via Rail doit rédiger une politique de relations de travail claire qui indiquera que toute mesure disciplinaire doit tenir compte d’une déficience, physique ou reliée à la santé mentale, d’un employé. Au surplus, tous les documents d’orientation pertinents de Via Rail qui ont trait à la déficience physique ou mentale (y compris la convention collective) doivent être rédigés en français et en anglais et accessibles aux employés dans la langue de leur choix.

    Le Tribunal a ordonné que soit payée à M. Lafrenière une somme de 10 000 $ pour le préjudice moral qu’il a subi. M. Lafrenière avait déclaré qu’il vivait encore aujourd’hui les conséquences du traitement qu’il a reçu de Via Rail, mais il n’a fourni que peu d’éléments de preuve quant au préjudice moral qu’il subit encore.

    Par ailleurs, le Tribunal a accordé à M. Lafrenière une indemnité spéciale de 15 000 $ parce que Via Rail a commis un acte discriminatoire inconsidéré. Le Tribunal a conclu que Via Rail n’a sciemment pas voulu en connaître plus sur la déficience de M. Lafrenière et que le billet médical de celui-ci ne constituait pour elle qu’un obstacle l’empêchant de le congédier.

    Le Tribunal n’a pas ordonné à Via Rail de réintégrer M. Lafrenière dans ses fonctions. Il a constaté que M. Lafrenière n’était pas très certain de vouloir ou non retourner travailler chez Via Rail et que le lien de confiance requis entre l’employeur et l’employé avait été brisé.

    Le Tribunal n’a accordé aucune somme à M. Lafrenière au titre d’une perte de salaire. Il a estimé que celui-ci aurait été congédié même si la discrimination n’avait joué aucun rôle dans la décision de Via Rail. Qui plus est, M. Lafrenière n’a pas montré combien de revenus il avait perdus.

    Résultats pour les Canadiens

    Ce dossier a permis au Tribunal de réaffirmer qu’il n’est pas nécessaire qu’une personne ait reçu un diagnostic médical clair d’un problème de santé mentale pour établir l’existence d’une déficience au sens de la Loi canadienne sur les droits de la personne.

    2. Bentley c. Air Canada et Association des pilotes d’Air Canada, 2019 TCDP 37

    M. Bentley a prétendu qu’Air Canada et son syndicat avaient fait preuve de discrimination à son égard en raison de son âge. Il a affirmé qu’Air Canada et son syndicat avaient signé une convention collective qui limitait les prestations d’invalidité à long terme en raison de l’âge du pilote. En effet, les pilotes âgés de 60 à 65 ans qui sont admissibles à une pension non réduite ne peuvent pas recevoir de prestations d’invalidité de longue durée.

    En vertu de la Loi canadienne sur les droits de la personne, le syndicat et l’employeur peuvent tous deux être tenus responsables d’une disposition discriminatoire contenue dans une convention collective.

    Le Règlement canadien sur les droits de la personne, DORS/80-68, stipule que le fait de refuser des prestations d’invalidité de longue durée aux employés qui ont droit à une pension non réduite ne constitue pas une violation de la Loi canadienne sur les droits de la personne.

    M. Bentley a fait valoir que les règlements constituaient une violation de son droit à l’égalité garanti à l’article 15 de la Charte canadienne des droits et libertés (la « Charte »).

    Le Tribunal a appliqué le critère établi par la Cour suprême du Canada pour l’application de l’article 15. La première étape exige du Tribunal qu’il note une distinction fondée sur une caractéristique protégée par la Charte. À la seconde étape, il faut démontrer que la distinction crée un désavantage parce qu’elle perpétue un préjugé ou un stéréotype. La seconde partie du test peut être remplie en démontrant la perpétuation d’un préjugé ou d’un désavantage à l’égard des membres d’un groupe en raison de caractéristiques personnelles protégées.

    Le Tribunal a estimé que le Règlement sur l’application de la Loi canadienne sur les droits de la personne aux régimes de prestations créait une distinction fondée sur l’âge. L’âge est un motif protégé en vertu de l’article 15 de la Charte. Par conséquent, M. Bentley a satisfait à la première partie du critère d’application de l’article 15.

    Le Tribunal a cependant conclu que la deuxième partie du critère d’application de l’article 15 n’était pas remplie. Il a constaté que l’inadmissibilité aux prestations d’invalidité de longue durée s’inscrivait dans un régime dans le cadre duquel les employés bénéficiaient de prestations de remplacement du revenu. Les employés qui n’avaient pas droit à des prestations d’invalidité de longue durée avaient droit à des prestations de retraite. Il a également noté l’augmentation du coût des prestations d’invalidité de longue durée pour les travailleurs âgés.

    Le Tribunal a conclu que le règlement qui protégeait la disposition de la convention collective était constitutionnel. Il a par conséquent rejeté la plainte.

    Une demande de contrôle judiciaire de cette décision a été déposée auprès de la Cour fédérale (numéro de dossier T‑1588-19).

    Résultats pour les Canadiens

    Ce dossier montre la relation entre le droit à l’égalité garanti par l’article 15 de la Charte et les droits de la personne protégés par la Loi canadienne sur les droits de la personne. Il illustre le fait que certaines dispositions susceptibles de limiter la portée des droits prévus par la Loi canadienne sur les droits de la personne peuvent être contestées au titre des droits à l’égalité consacrés dans la Charte.

    3. Campbell c. Banque Canadienne Impériale de Commerce, 2019 TCDP 13 

    M. Campbell a été congédié par la Banque Canadienne Impériale de Commerce (CIBC). M. Campbell a affirmé qu’il avait été congédié en raison de sa déficience et qu’il s’agissait d’une discrimination.

    Le Tribunal a rejeté la plainte de M. Campbell.

    À l’âge de 19 ans, M, Campbell a été gravement blessé dans un accident de voiture. Il a subi une fracture de la colonne vertébrale, un collapsus pulmonaire et un traumatisme cérébral. Après l’accident, il avait dû réapprendre à marcher, à parler et à attacher ses chaussures. Il était fier de son rétablissement et de ce qu’il avait accompli.

    Plus de dix ans après l’accident, la CIBC a embauché M. Campbell. Celui-ci a travaillé dans un centre d’appel où il a été employé pour répondre au téléphone pendant près de 13 ans. La CIBC était au courant de l’accident de voiture de M. Campbell, y compris de sa blessure au cerveau.

    M. Campbell a eu quelques problèmes de rendement au cours de ses dix premières années à la CIBC, mais la CIBC était généralement satisfaite de son rendement. Ensuite, la CIBC a introduit un nouveau cadre d’évaluation du rendement. M. Campbell n’a pas obtenu d’aussi bons résultats dans le nouveau cadre d’évaluation du rendement. Plus particulièrement, des problèmes de rendement se sont posés par rapport au fait que M. Campbell aurait utilisé un langage non professionnel et fait des commentaires inappropriés durant ses appels téléphoniques avec les clients. Des clients se sont plaint. Il ne suivait pas non plus les bonnes procédures durant ses appels. Par exemple, il lui est arrivé souvent de ne pas valider correctement l’identité d’un client.

    La CIBC offrait un encadrement et du mentorat aux employés. L’encadrement et le mentorat de M. Campbell ont nécessité beaucoup plus de temps que pour les autres employés.

    La CIBC a demandé à un médecin de déterminer si le mauvais rendement professionnel de M. Campbell était liée aux lésions cérébrales qu’il avait subies. Le médecin a conclu que M. Campbell présentait globalement un trouble cognitif léger, avec une déficience modérée dans des domaines cognitifs très précis seulement. Le médecin a recommandé des traitements d’ergothérapie et un soutien psychologique.

    La CIBC a recruté une ergothérapeute pour qu’elle recommande des mesures d’adaptation pour M. Campbell. Certaines cibles de rendement ont ainsi été modifiées. Le rendement de M. Campbell s’est amélioré pour un temps, mais ses problèmes de rendement sont revenus.

    La CIBC a décidé que M. Campbell ne pouvait plus continuer à répondre au téléphone au centre d’appel. Il n’atteignait pas ses cibles de rendement modifiées. La CIBC éprouvait de sérieuses préoccupations quant au rendement de M. Campbell durant deux appels téléphoniques, en particulier.

    La CIBC a aidé M. Campbell à chercher un autre emploi. Elle lui a donné deux mois pour trouver un autre emploi à la banque et lui a offert une aide à l’orientation professionnelle et une allocation de formation. En fin de compte, M. Campbell a été congédié.

    Le Tribunal a conclu que les effets des lésions cérébrales subies par M. Campbell constituaient une déficience. Il n’a cependant pu conclure que sa déficience avait été un facteur dans la décision de CIBC de mettre fin à son emploi. M. Campbell n’a donc pas démontré que la CIBC avait fait preuve de discrimination à son égard.

    Le Tribunal a constaté que le comportement de M. Campbell était sa façon préférée de fonctionner et sa propre façon de réaliser des ventes. De plus, M. Campbell était capable de modifier son comportement. Il n’a pas prétendu que ses remarques inappropriées étaient liées à sa déficience. L’évaluation médicale a montré qu’il pouvait accomplir ses tâches professionnelles et le médecin n’a pas établi de lien entre son comportement non professionnel et sa déficience. Le Tribunal a donc conclu qu’il n’y avait pas de lien entre le comportement et la déficience de M. Campbell.

    La CIBC a par ailleurs pris des mesures d’adaptation et de soutien appropriées à l’endroit de M. Campbell afin de l’aider à surmonter sa déficience. Le Tribunal a constaté que M. Campbell ne s’était pas prévalu, dans les faits, de ces mesures de soutien.

    Une demande de contrôle judiciaire de cette décision a été déposée auprès de la Cour fédérale (numéro de dossier T‑810-19).

    Résultats pour les Canadiens

    Cette décision fournit des orientations sur l’interaction entre les principes du droit du travail et le droit des droits de la personne. Le Tribunal n’a pas accepté l’argument du plaignant selon lequel les principes du droit du travail l’emportaient sur le droit de son employeur de faire valoir certains moyens de défense au titre de la Loi canadienne sur les droits de la personne. Le Tribunal a accepté toute une série d’éléments de preuve concernant le rendement au travail avant le congédiement du plaignant.

    4. Kamalatisit c. La Première Nation de Sandy Lake, 2019 TCDP 20 

    Mme Kamalatisit a allégué que la Première Nation Sandy Lake a fait preuve de discrimination à son endroit en raison de son état matrimonial et de sa situation de famille.

    Mme Kamalatisit a vécu avec son conjoint de fait, M. Fiddler, et son fils dans la Première Nation de Sandy Lake. M. Fiddler est membre de la Première Nation de Sandy Lake. Mme Kamalatisit est membre d’une autre Première Nation, et son fils et elle étaient invités dans la réserve.

    M. Fiddler critiquait le chef et le conseil. Le Tribunal a constaté que Mme Kamalatisit ne participait pas aux activités politiques de M. Fiddler.

    Le chef et le conseil ont ordonné à Mme Kamalatisit et à son fils de quitter la réserve. Cet ordre a été transmis de façon intimidante. Les événements ont causé des problèmes de santé à Mme Kamalatisit. Entre autres, elle a craint qu’elle était en train de faire une crise cardiaque. Elle et son fils ont été transférés hors de la réserve pour des raisons médicales.

    Le Tribunal a conclu que la Première Nation de Sandy Lake n’a pas démontré que Mme Kamalatisit s’était comporté de manière inappropriée. Celle-ci n’avait enfreint aucune des règles que les invités devaient suivre.

    Le Tribunal a conclu que suivant les lois traditionnelles de la Première Nation de Sandy Lake, la coutume aurait voulu que le chef et le conseil parlent à Mme Kamalatisit de son comportement avant d’agir. Cela ne s’est pas produit.

    Le Tribunal n’a pas accepté l’argument de la Première Nation de Sandy Lake selon lequel Mme Kamalatisit avait été priée de partir de la réserve en raison de menaces proférées contre elle.

    Le Tribunal a jugé que le fait que Mme Kamalatisit ait été la conjointe de fait de M. Fiddler constituait une caractéristique protégée contre la discrimination. Il a conclu que Mme Kamalatisit s’est vue privée du droit d’occuper un logement. Le Tribunal a estimé que la relation de Mme Kamalatisit avec M. Fiddler a été un facteur dans la décision de l’expulser de son domicile. De fait, il constate que Mme Kamalatisit a été priée de quitter la Première Nation de Sandy Lake justement parce qu’elle était la conjointe de M. Fiddler. Cette mesure a été prise en représailles des activités politiques de M. Fiddler.

    Le Tribunal a jugé que la Première Nation de Sandy Lake n’avait pas réussi à présenter un motif de bonne foi pour justifier le traitement imposé à Mme Kamalatisit. Le Tribunal n’a pas accepté l’argument selon lequel Mme Kamalatisit aurait été priée de partir en raison de menaces proférées elle. Il a conclu que la Première Nation de Sandy Lake l’avait priée de partir en raison de sa relation avec M. Fiddler.

    Le Tribunal a ordonné à la Première Nation de Sandy Lake de respecter les lois traditionnelles, d’autoriser Mme Kamalatisit et ses enfants et petits‑enfants de revenir à la Première Nation de Sandy Lake en qualité d’invités, et de retirer la déclaration officielle exigeant que Mme Kamalatisit quitte la réserve.

    Le Tribunal a ordonné que soit versée à Mme Kamalatisit une indemnité de 20 000 $ pour le préjudice moral souffert par suite d’un acte discriminatoire. Le Tribunal a noté qu’elle avait été une victime innocente du conflit entre le chef et le conseil de la Première Nation de Sandy Lake, d’une part, et M. Fiddler, d’autre part. Elle a été ciblée parce qu’elle était la conjointe de fait de M. Fiddler. Elle a souffert de graves problèmes de santé qui ont nécessité son transfert pour des raisons médicales. Elle a été expulsée du domicile qui avait été le sien pendant 10 ans et a perdu les emplois qu’elle occupait dans la communauté. Mme Kamalatisit et M. Fiddler ont été forcés de vendre leurs possessions pour payer leurs factures.

    Résultats pour les Canadiens

    Cette affaire a donné au Tribunal une autre occasion d’interpréter et d’appliquer l’article 5 de la LCDP dans le contexte du logement et des services fournis par une première nation. L’application d’une loi fédérale sur les droits de la personne aux logements résidentiels est assez limitée, puisque la plupart des questions en matière de logement et de location relèvent de la compétence provinciale. Néanmoins, lorsque le logement en cause relève de l’autorité d’une communauté autochtone, comme dans ce cas, la LCDP s’applique.

    AUTRES DÉCISIONS ET DÉCISIONS SUR REQUÊTE

    Les motifs des décisions et des décisions sur requête écrites sont publiés sur le site Web du Tribunal : www.chrt-tcdp.gc.ca

    Activités du Tribunal

    RÉUNION ANNUELLE DES MEMBRES – SEPTEMBRE 2019

    Le Tribunal a tenu sa réunion annuelle de deux jours pour les membres les 23 et 24 septembre. L’ordre du jour comprenait des présentations sur des sujets tels que les meilleures pratiques en matière de gestion des instances, la façon d’interagir avec les parties difficiles, la prise de décisions axées sur les questions en litige et les pièges et astuces liés à la rédaction des décisions. En outre, les participants ont pris part à une activité interactive sur l’évaluation de la crédibilité et ont abordé les questions des témoins experts appelés conjointement et des experts appelés par un tribunal. Enfin, les membres du Tribunal ont été informés d’un nouveau projet de politique sur l’accès du public aux dossiers officiels du TCDP et ont reçu des mises à jour sur les nouveaux mandats du Tribunal en matière d’équité salariale et d’accessibilité.

    SENSIBILISATION

    En 2019, tout occupé à préparer le terrain pour les nouveaux mandats, le Tribunal n’a pas mené d’activités officielles de sensibilisation. Toutefois, les membres du TCDP ont contribué de manière significative à la communauté de la justice administrative par leur participation au Conseil des tribunaux administratifs canadiens, dont le symposium annuel, qui s’est tenu à Montréal en mai, a été co-organisé par Jennifer Khurana, vice-présidente du TCDP. Le Président, M. David Thomas, a pris la parole comme panéliste sur le sujet des défis techniques et de la justice administrative. À la même occasion, Marie Langlois, membre, a agi comme modératrice d’un panel incluant Kisten Mercer, membre, qui a examiné l’accès à la justice des personnes handicapées ou provenant de groupes historiquement désavantagés.

    NOUVEAUX MANDATS

    En 2019, le Tribunal a accéléré sa planification et ses préparatifs en ce qui concerne la mise en œuvre des nouveaux mandats qui lui ont été conférés par la Loi sur l’équité salariale et la Loi canadienne sur l’accessibilité. Le Tribunal s’attend à recevoir ses premiers dossiers de renvoi ou d’appel au titre de la Loi sur l’équité salariale dès le printemps 2021, alors que les appels au titre de la Loi canadienne sur l’accessibilité devraient être reçus au printemps 2023.

    Des sessions de formation des membres, qui ont eu lieu en juin, ont couvert la structure générale de chaque loi et ont mis en évidence les mandats particuliers attribués au Tribunal par ces nouveaux textes législatifs. Une session de formation semblable à celle offerte aux membres a été organisée à l’intention du personnel du Secrétariat en novembre 2019.

    Le comité directeur de la Loi sur l’équité salariale et de la Loi canadienne sur l’accessibilité du Tribunal canadien des droits de la personne a été constitué et a tenu des réunions pour assurer le succès de la mise en œuvre des nouveaux mandats. En outre, les membres ont été initiés à la nouvelle structure organisationnelle proposée pour le Secrétariat du Tribunal, qui apportera un soutien supplémentaire pour la mise en œuvre des nouveaux mandats. Il s’agissait notamment de renforcer les effectifs des équipes du greffe et des services juridiques, ainsi que de créer une nouvelle équipe dotée de sa propre directrice en recherche et renouvellement des infrastructures. (Ce poste a été pourvu en août 2019.) Outre les initiatives de dotation en personnel, les travaux ont progressé en ce qui concerne les besoins en locaux à bureaux et la mise à jour du site Web du Tribunal pour y inclure de l’information sur ses nouveaux mandats.

    Tout au long de l’année, des représentants du Tribunal ont participé au conseil des dirigeants des organismes voués à la promotion de la Loi canadienne sur l’accessibilité et au groupe de travail sur la collaboration pour l’application de la Loi canadienne sur l’accessibilité, qui ont été mis sur pied pour faciliter la collaboration entre les nombreux organismes qui se partagent les tâches juridictionnelles dans le cadre de la Loi canadienne sur l’accessibilité. Cet effort concerté vise à garantir que les demandeurs qui s’adressent à l’un des organismes concernés seront dirigés sans heurt vers l’organisme qui est compétent pour connaître de leur demande particulière.

    En octobre, dans le cadre de l’exercice de consultation d’Emploi et développement social Canada, le Tribunal a fourni des commentaires sur les règlements que le gouvernement se proposait de prendre en application de la Loi sur l’équité salariale. Les observations du Tribunal portaient sur son pouvoir statutaire d’ordonner aux employeurs d’afficher les décisions sur le lieu de travail, ainsi que sur l’absence dans la loi de directives concernant des aspects essentiels du mandat d’appel du Tribunal.

    NOUVEAUX MEMBRES

    Comme il a été mentionné dans le message du président transmis dans le présent rapport annuel, le Tribunal a accueilli une nouvelle vice-présidente, Mme Jennifer Khurana, et un nouveau membre à temps partiel de la Nouvelle-Écosse, Mme Kathryn Raymond, QC. De surcroît, le gouvernement a modifié le mandat du membre Kirsten Mercer de plein temps à temps partiel pour lui permettre de mener d’autres activités professionnelles à l’extérieur de la région de la capitale nationale.

    Le mandat d’aucun membre n’a expiré en 2019.

    Réunion annuelle des membres du 23 au 24 septembre 2019

    Réunion annuelle des membres du 23 au 24 septembre 2019

    Une photo de groupe montrant plusieurs personnes qui ont participé à la réunion annuelle des membres du Tribunal des droits de la personne qui s’est déroulée les 23 et 24 septembre 2019. Il y a deux rangées de personnes dans le groupe : les personnes dans la première rangée sont assises, et les personnes dans la rangée arrière sont debout. Il y a un drapeau du Canada en arrière-plan entre les deux dernières personnes du côté droit de la rangée arrière.

    Réunion annuelle des membres du 23 au 24 septembre 2019

    Rangée avant : Alex Pannu, Jennifer Khurana, David Thomas, Colleen Harrington, George Ulyatt

    Rangée arrière : Edward Lustig, Anie Perrault, Olga Luftig, Gabriel Gaudreault, Kirsten Mercer, Marie Langlois

    Membres du Tribunal

    La Loi canadienne sur les droits de la personne précise que le gouverneur en conseil peut nommer un maximum de 15 membres, dont un président et un vice-président. À la fin de 2019, le Tribunal comptait 13 membres en tout. (Quatre membres, dont le président et la vice-présidente, travaillent à temps plein dans la région de la capitale nationale, et neuf membres de partout au Canada travaillent à temps partiel.) Le mandat de trois membres est échu, mais ces derniers doivent terminer les affaires dont ils sont saisis, comme le permet la loi.

    MEMBRES À TEMPS PLEIN
     Nom et titreDate de nominationFin du mandat
    1.David Thomas (président)2013-06-13*2021-09-01
    2.Jennifer Khurana (vice-présidente)2019-04-082026-04-07
    3.Gabriel Gaudreault2017-01-302022-12-29
    4.Colleen Harrington2018-01-292022-01-28
    * Note : David L. Thomas a été nommé membre à temps partiel du TCDP le 13 juin 2013. Il a par la suite été nommé président du TCDP 
    le 2 septembre 2014 pour un mandat de sept ans.
    MEMBRES À TEMPS PARTIEL
     NomProvince ou territoire de résidenceDate de nominationFin du mandat
    5.Dena BryanColombie-Britannique2015-03-262020-03-25
    6.Marie LangloisQuébec2018-06-212023-06-20
    7.Olga LuftigOntario2012-12-132020-12-13
    8.Edward LustigOntario2008-02-172023-06-20
    9.Kirsten Mercer*Ontario2017-01-302021-12-29
    10Alex G. PannuColombie-Britannique2015-06-182020-06-17
    11.Anie PerraultQuébec2015-04-302020-04-29
    12.Kathryn RaymondNouvelle-Écosse2019-07-012024-06-30
    13.George UlyattManitoba2012-12-132020-12-13
    Membres dont le mandat est échu, mais qui doivent terminer une affaire dont ils sont saisis, avec l’agrément du président conformément au paragraphe 48.2 (2) de la Loi canadienne sur les droits de la personne
     NomProvince ou territoire de résidenceDate de nominationFin du mandat
    1.Lisa GallivanNouvelle-Écosse2014-05-092017-05-08
    2.Matthew D. GarfieldOntario2006-09-152016-09-14
    3.Sophie MarchildonOntario2010-05-312017-12-30
    *Note : Le 4 septembre 2019, le mandat de Kirsten Mercer est passé de membre à plein temps à membre à temps partiel.

    Renseignements supplémentaires

    Directrice exécutive et greffière
    Tribunal canadien des droits de la personne 
    240, rue Sparks, 6e étage Ouest 
    Ottawa (Ontario) 
    K1A 1J4
     

    Téléphone : 613-995-1707 
    No sans frais : 1-844-899-3604
    Télécopieur : 613-995-3484 
    ATS : 613-947-1070
    Courriel : Registrar-Greffier@chrt-tcdp.gc.ca
    Site Web : www.chrt-tcdp.gc.ca